Simulation Overview & Sequence

The simulator consists of over a dozen modules, each representing a necessary (or optional) component of the simulation.

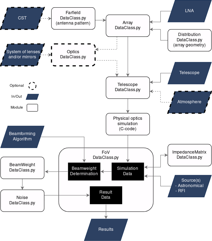
The following figure gives an overview of how the modules work together.

_images/modules.png

The generated pages of the modules can be found under Libs. They provide more detailed information.

A simulation is started using PAFFrontendSim.py. This module is a reference implementation of an app that is able to call the simulator’s modules and perform a full simulation with predefined parameters.

The app begins to declare object of the necessary modules and create a folder structure for the output data.

This includes the telescope structure and sky/spill-over via TelescopeDataClass.py, the PAF via ArrayDataClass.py, the signal chain(s) via SignalChainDataClass.py and the farfield data via FarfieldDataClass.py.

After the necessary components for the simulation have been defined, the app will call the method EM_Simulation of ArrayDataClass.py in order to perform the simulation.

If specified, the app may call the methods RFI_test and/or deadElementTest of the FoVDataClass.py module in order to repeat parts of the simulation with RFI sources and/or dead antennas respectively.